Preparing CSV Files
When you use AIR ImportExpress to import comma-separated values (CSV) files into Touchstone, you import the following types of exposure data files:
|
Exposure Data File Type |
Description |
Required |
|---|---|---|
|
Contracts |
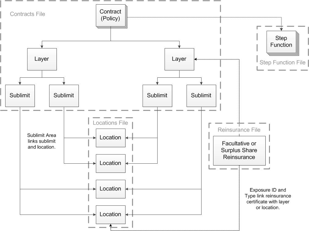
The contracts file includes information about the contracts (policies), layers, and sublimits. The limits and deductibles that you specify in the contract file apply across multiple locations. For more information, see CSV Contracts Files. |
Yes |
|
Locations |
The locations file includes information about specific locations, such as geographic information, primary and secondary risk characteristics, and limits and deductibles to apply to particular locations. For more information, see CSV Locations Files. |
Yes |
|
Reinsurance |
The reinsurance file includes information about facultative reinsurance and surplus shares. For more information, see CSV Reinsurance Files. |
No |
|
Step Function |
The step function file includes information for single-location residential endowment policies in Japan. For more information, see CSV Step Function Files. |
No |
The following diagram illustrates the relationship between the exposure data file types and the elements within these files:

About Special Characters
AIR recommends that you review the import files before importing them, avoiding special characters that may cause geocoding, validation, and import errors:
-
$ (dollar)
-
+ (plus)
-
_ (hyphen)
-
- (minus)
-
\ (backslash)
-
& (ampersand)
About CRESTA Codes
In Excel files that you plan to save as CSV import files, AIR recommends that you format CRESTA cells as "Text" format, instead of as "Number". This is important if you are importing CRESTA data for Chile, Kenya, and the Philippines because those countries have valid CRESTA codes that include a decimal and a trailing zero. The trailing zero differentiates the code from codes used by other CRESTA areas. For example, if you do not change the format of CRESTA cells to "Text", the CRESTA code for Kisumu, which is "1.10", will change to "1.1", which is the code for West Pokot. To change the format, right click the CRESTA column, select Format Cells, and then select the Text on the Number tab.
|
CountryCode |
CountryName |
CRESTACode |
CRESTAName |
|---|---|---|---|
|
CL |
Chile |
4.1 |
O'Higgins |
|
CL |
Chile |
4.10 |
Arauco |
|
KE |
Kenya |
1.1 |
West Pokot |
|
KE |
Kenya |
1.10 |
Kisumu |
|
PH |
Philippines |
1.1 |
Abra |
|
PH |
Phillipines |
1.10 |
Kalinga |
About Currencies
If the currency in the Reinsurance import file is different from the currency in the Contract import file, the currency in the tReinsAppliesToExp table incorrectly defaults to the same currency as the currency in the tContract table. The limit in tReinsAppliesToExp is not correctly converted; as a result, the wrong value/currency is stored. For example, if the currency in the reinsurance file is "USD" while the currency in the contract file is "JPY", and the limit in the reinsurance file is "1,600,000,000 USD", the limit in the reinsurance file is stored as "1,6000,000,000 JPY".
Coding Perils in CSV Files
When preparing CSV exposure data files for import, you can code perils on the policy (contract), layer, sublimit, and location. The set of perils that you code for a layer, sublimit, or location must be a subset of the corresponding policy perils.
To specify multiple perils in a single entry within an import file, separate the corresponding peril codes with a Plus (+) symbol, such as, PWH+PES).
